Instance Verification Kit (IVK)
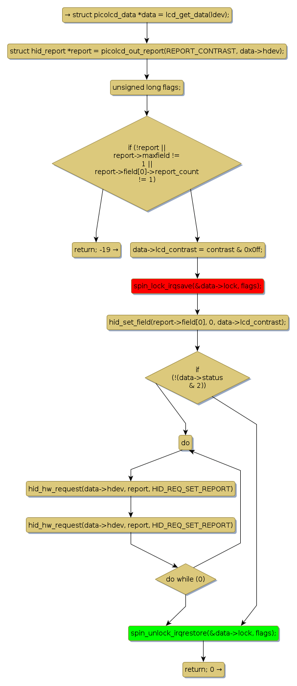
spin lock @ [2011+38+/linux-3.19-rc1/drivers/hid/hid-picolcd_lcd.c]
Instance Signature: lock
|
The Matching Pair Graph:
|
|
Function Name
|
Control Flow Graph (CFG)
|
Events Flow Graph (EFG)
|
Source Correspondence
|
|
picolcd_set_contrast
|
|
|
[1661+20+/linux-3.19-rc1/drivers/hid/hid-picolcd_lcd.c]
|